Microchip’s MCPF1525 power module is packaged for vertical power delivery.
With data centers consuming what seems like the world’s electricity supply, anything engineers can do to reduce consumption helps. Placing voltage regulators directly under their loads shortens the trip and thus reduces energy losses. The MCPF1525 Stackable Switching Buck Regulator Module minimizes power losses between itself and its loads.
Delivering up to 25 A at 1.8 V per module, the MCPF1525 utilizes a modified interleaved buck converter topology that incorporates a coupling capacitor in the power path. Its stackable packaging (6.8 mm × 7.65 mm × 3.82 mm) lets you stack up to eight modules to deliver up to 200 A. Input voltage range is 4.5 V to 16 V.

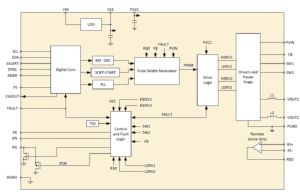
As the block diagram shows, the MCPF1525 includes an on-chip pulse-width modulation (PWM) controller, integrated MOSFETs, and built-in inductors and capacitors. Its output voltage is programmable through the I²C and Power Management Bus (PMBus). You can also set the output voltage using a voltage divider network.






Leave a Reply
You must be logged in to post a comment.